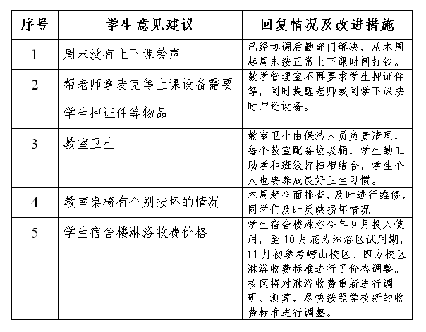
2020年11月10日,中德校区召开学生代表座谈会,校区管委会、相关部门负责人及2017级至2020级9名学生代表参加了座谈。座谈会上,学生代表围绕宿舍管理与维护、食堂、教室设施与卫生、学生活动场地、配套生活服务等方面提出了意见和建议。参会人员对学生代表提出的意见建议进行了总结梳理,认真进行调研,积极推动协调落实,现将部分问题答复如下:



非常感谢同学们对中德校区工作的关心关注和支持,欢迎同学们对我们的工作提出宝贵意见和建议,并对相关问题的整改落实情况进行监督反馈,对于反映的问题,我们将在3个工作日内进行答复。
意见建议邮箱: zdxq@qust.edu.cn
yijian-cdc@qust.edu.cn
联系电话:0532-83155773/0532-83155765 王老师
0532-58909279 刘老师