English Deutsch 学校主页 联系我们

您现在的位置 :

首页 > 党建工作 > 党建动态 > 正文

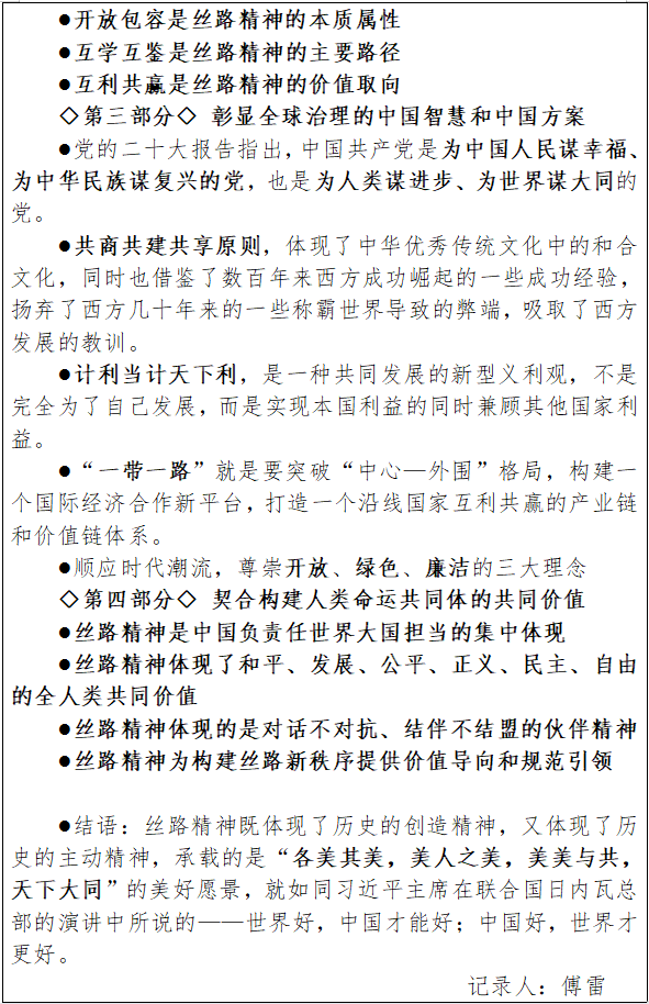
2022年12月第一次教职工集体政治理论学习

发布时间:2022-12-07 发布人:党政办  点击:[]

上一条:2022年12月第二次教职工集体政治理论学习 下一条:踔厉奋发·谁“羽”争锋 中德校区工会举办“同心杯”第二届教职工羽毛球比赛